Abstract
Objective:
Diffuse large B-cell lymphoma (DLBCL) is a subtype of non-Hodgkin's lymphoma with a higher incidence rate and is highly heterogeneous.The current first-line treatment effect is limited. After entering the relapse/refractory treatment, the second-line treatment lacks an efficient solution. Explore DLBCL Potential therapeutic targets are imperative. The cGAS/STING pathway can promote or inhibit tumorigenesis. The specific tumor type,genetic background,pathway activation level and microenvironment may determine the tumor's response to STING agonists or inhibitors. The disorder of cGAS/STING pathway function can lead to many diseases such as tumors and autoimmune diseases, but it has not been reported in DLBCL. This study found for the first time that STING is heterogeneously expressed in DLBCL and is related to tumor cell proliferation. The STING inhibitor H-151 can kill DLBCL tumor cells. At the same time, multi-omics methods are used to further screen the specific DLBCL population sensitive to H-151, provide a theoretical basis for the improvement of the prognostic model of DLBCL and the choice of targeted therapy drugs.
Methods
Immunofluorescence staining to detect the expression of cGAS/STING on tissue microarrays in patients with DLBCL; Confocal microscopy imaging technology for localization and quantitative analysis of intracellular cGAS/STING expression; Whole-exome sequencing analysis of mutant genes related to drug sensitivity and pathway;The combination of quantitative proteomics and transcriptome sequencing to compare the biological characteristics of cell lines in different response groups, analyze gene expression differences and related activation pathways;Western Blotting to detect the expression of related proteins;CCK8 and flow cytometry were used to detect cell proliferation and apoptosis;NOD-SCID mice and Hu-PBMC mice were used to construct DLBCL tumor-bearing mouse models to explore the effect of STING inhibitors in vivo.
Results
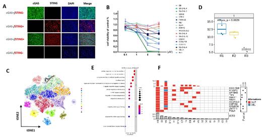
The cGAS/STING pathway-related proteins are expressed heterogeneously in real-world clinical DLBCL samples and DLBCL cell lines, and the expression of cGAS/STING pathway-related proteins is positively correlated with the proliferation level of DLBCL cell lines(Figure A). Based on this, we speculate the increased expression of cGAS/STING pathway-related proteins may potentially promote the proliferation of tumor cells. The STING inhibitor H-151 can inhibit the proliferation and induced apoptosis of some DLBCL tumor cells in a concentration-dependent manner.The IC50 of H-151 has a certain positive correlation with the expression of cGAS/STING pathway-related proteins, which suggests that the up-regulation of cGAS/STING pathway-related proteins may be potentially related to the resistance of DLBCL to H-151(Figure B).Whole transcriptome sequencing combined with single-cell transcriptome sequencing (scRNA-seq) analyzes potential subgroups related to H-151 sensitivity and related activation pathways(Figure C-E).. We also use whole exome sequencing to screen potential targets for assessing H-151 sensitivity We found that celllines with ITIH6, NPIPA5, NPY2R and TUBGCP3 mutations are more sensitive to the treatment of H-151, while cell lines with SH2B2 and LILRB5 mutations were less responsive to H-151,while the related gene mutations in the C-MYC pathway may be potentially related to the resistance of DLBCL cells to H-151, so as to screen potentially sensitive target populations for the effective use of H-151(Figure F).
Conclusion
This study found that the cGAS/STING pathway is heterogeneously expressed in DLBCL and is related to tumor cell proliferation, and the STING inhibitor H-151 has anti-DLBCL effects. The anti-tumor mechanism of STING inhibitor H-151 was further explored by using multi-omics methods, and the sensitivity evaluation system of H-151 was established.Thus providing new ideas for precise and efficient treatment of DLBCL.
No relevant conflicts of interest to declare.

This feature is available to Subscribers Only
Sign In or Create an Account Close Modal